K宝钱包官方认证入口
登录
|
登录
|
K宝钱包股份有限公司
社会责任
|
安全中心
|
帮助中心
|
分支机构及参股企业
|
客服电话:
|
繁體
|
EN
菜单
主页
新闻
返回
公司动态
媒体报道
公司公告
公司公示
产品
返回
综合支付服务
金融信息服务
行业商户科技服务
数字营销服务
支付运营服务
天满服务平台
解决方案
客户案例
返回
精选案例
专题案例
更多案例
安全中心
帮助中心
分支机构
关于我们
返回
了解我们
返回
公司简介
发展大事件
领导致辞
八大优势
资质荣誉
返回
公司资质
公司荣誉
行业地位
K宝钱包官方认证入口
返回
K宝钱包官方认证入口
合作伙伴
联系我们
返回
联系我们
分支机构
主页
新闻
公司动态
媒体报道
公司公告
公司公示
产品
综合支付服务
金融信息服务
行业商户科技服务
数字营销服务
支付运营服务
天满服务平台
解决方案
客户案例
精选案例
专题案例
更多案例
关于我们
了解我们
资质荣誉
K宝钱包官方认证入口
合作伙伴
联系我们
新闻资讯
公司动态
媒体报道
公司公告
公司公示
服务协议
隐私政策
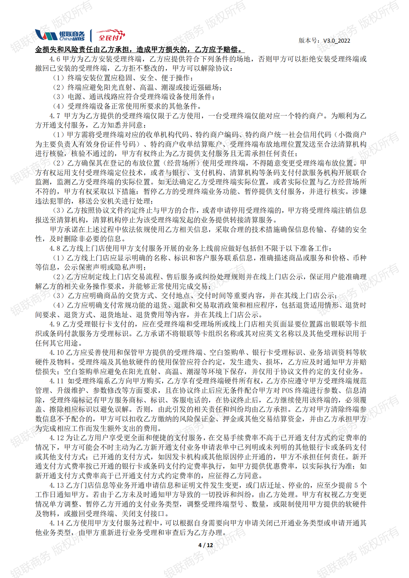
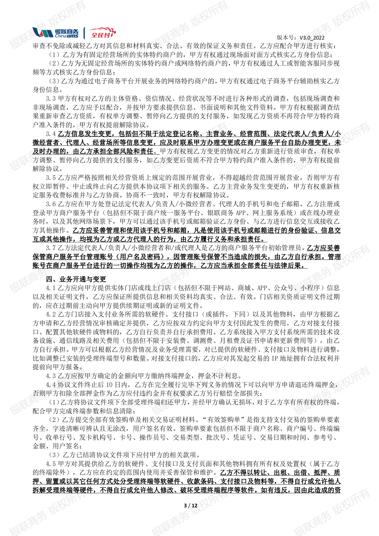
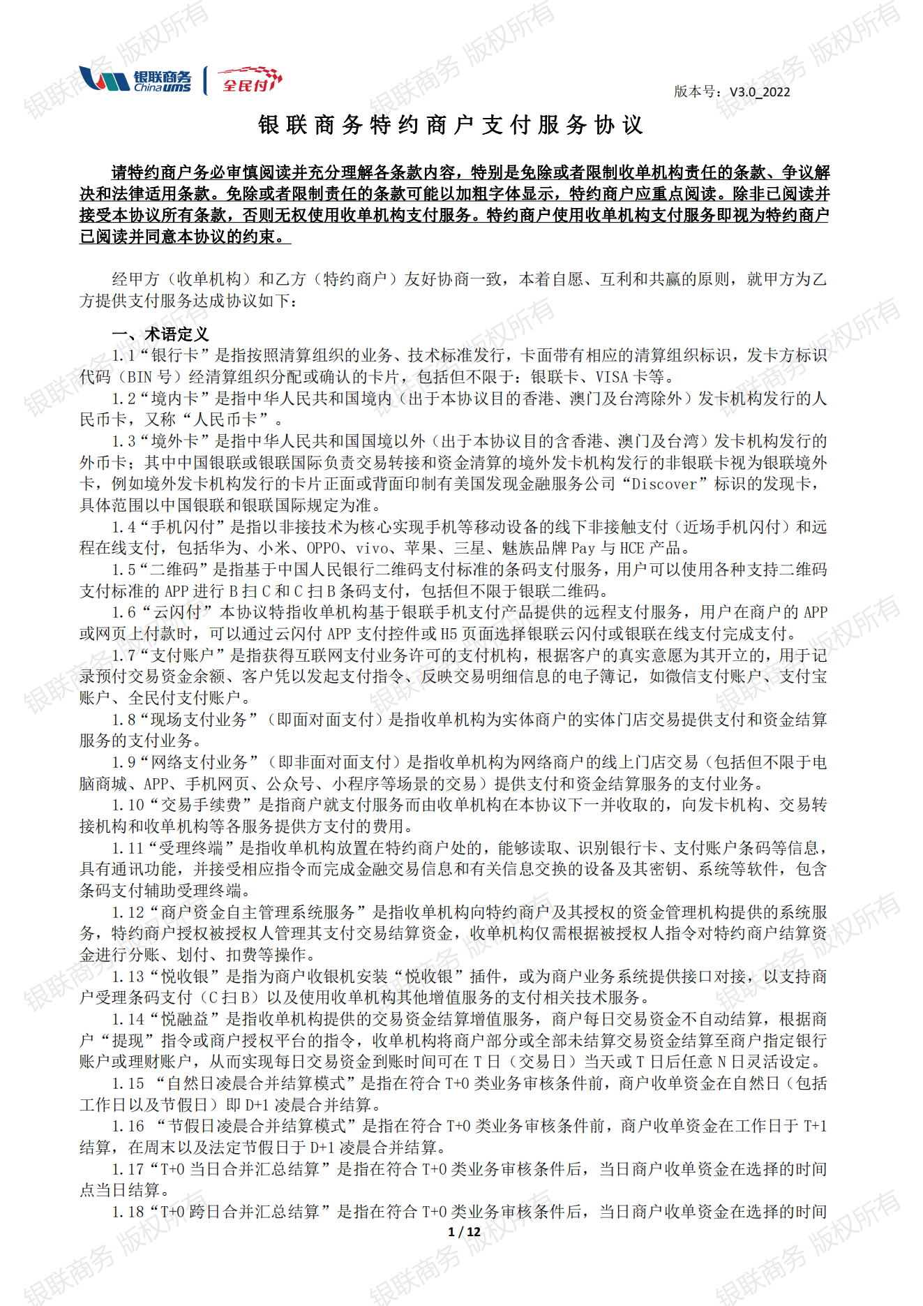
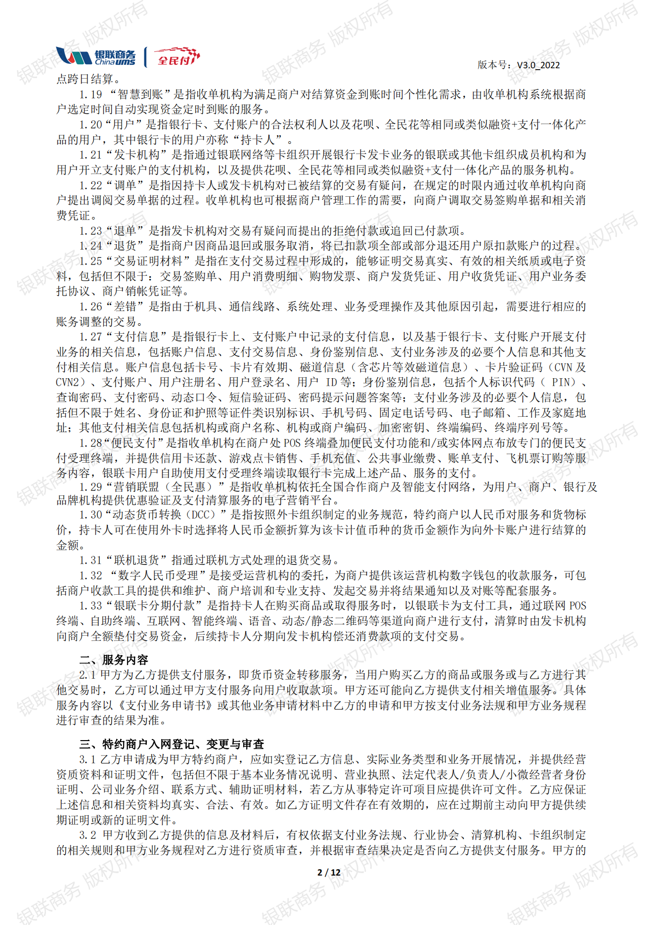
K宝钱包特约商户支付服务协议V3.0_2022
时间:2022-03-02
APP下载
在线客服
返回顶部
K宝钱包APP
天天富APP
大华捷通APP